日期:2020年02月20日
阿里企业邮箱-------邮件归档
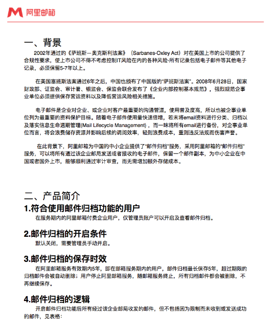
|
邮件类型 |
是否归档 |
说明 |
|
单独发送邮件 |
是 |
只归档一封邮件 |
|
同时给多个人发送邮件 |
是 |
只归档一封邮件 |
|
分别给多个人发送邮件 |
是 |
归档多封邮件 |
|
监控的邮件 |
否 |
|
|
自动转发的邮件 |
是 |
|
|
垃圾邮件 |
是 |
|
|
自动回复邮件 |
是 |
|
|
规则自动删除邮件 |
是 |
|
|
系统通知邮件 |
是 |
|
|
外发限制的用户给外域账号发邮件 |
否 |
未发送成功的不归档 |
|
外发限制的用户给外域账号及内部账号发邮件 |
是 |
|
|
外域给外收限制用户发邮件 |
否 |
未接收成功的不归档 |
|
删除或被禁用的邮箱账号中的邮件 |
是 |
邮件归档不受账号移动影响 |
|
用户删除的邮件 |
是 |
邮件归档不受用户对邮件删除操作的影响 |
其他功能介绍
|
功能 |
是否归档 |
说明 |
|
管理员查看归档的邮件 |
是 |
仅限postmaster账号 |
|
关闭邮件归档 |
是 |
需要二次确认,关闭后清除归档数据 |
|
下载归档的邮件 |
是 |
|
|
批量下载归档的邮件 |
是 |
每次最多20封 |
|
再次编辑归档的邮件 |
否 |
|
|
删除归档的邮件 |
否 |
|
|
查看邮件详情 |
是 |
|
|
查看附件 |
否 |
不支持附件预览 |
|
下载附件 |
否 |
需要下载邮件,下载邮件会记录到日志 |
|
操作日志记录 |
是 |
下载邮件操作日志,最长3个月,与日志保存期限一致 |
|
支持第三方归档服务 |
是 |
归档账号pop3支持,不删除归档邮件 |
注意:第三方客户端登录pop3账号,首次配置收取最近2w封邮件。首次配置只能收取当月的归档邮件,历史的无法本地下载,只能在网页端导出。
1. 开启邮件归档入口
登录邮箱管理后台入口,点击高级应用-邮件归档,进入邮件归档页面,选择“开启”并点击“保存修改”即可开启邮件归档。
管理员可以在该界面开启邮件归档pop3账号服务及设置密码,用于第三方归档服务,该账号无法登录webmail及收发邮件。
2. 查看归档的邮件列表
每月一个归档文件夹,发件人,主题,收件人,时间,默认按时间倒序。








